2026级新同学,欢迎您进入徐州医科大学学习!为保证您顺利报到入学,请仔细阅读本须知:
一、报到时间、地点及携带材料
(一)预报到(必填)

(二)线下现场报到
请新生本人带相关材料按时、按要求参加入学报到。
1.报到时间与地点:新生凭录取通知书,根据各自录取编号(录取通知书右上角)到相应教学点参加入学报到,具体教学点报到情况如下:

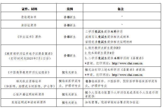
2.报到时须提交下列证件、材料

二、缴纳学费
入学审核通过后现场缴纳第一学年学费:专升本所有专业的学费皆为2500元/年。学校不代购或征订教材,每学期的教材须按照学校规定的选用目录,由学生自行采购或获取。
三、学习方式及要求
2026年春季学期校本部教学安排将在官网(https://cjy.xzhmu.edu.cn)发布,请及时关注。其他教学点具体见各点安排。学习需要使用线上学习平台超星“学习通”APP,请提前下载,学生账号于报到后领取。
四、报到现场加入QQ群,关注微信公众号、官方抖音号,了解学校政策及通知
五、徐州医科大学继续教育学院联系方式

六、常见问答解答
Q1: 新生如何办理入学手续?
新生须持《录取通知书》及规定的有关证件,按规定日期到校报到,办理入学手续。因故不能如期报到者,须事先办理请假手续,请假一般不得超过两周。未请假或请假逾期者,除因不可抗力等正常事由外视为放弃入学资格。
Q2: 学习要求是什么?
按照学生手册规定,学生一学期某门课程缺课时数(含旷课、请假等)累计超过该学期该门课程总学时1/3者,即取消该门课程考核资格;所有课程缺课时数如超过该学期总学时1/3者,将取消该学期全部课程考核资格;经补考在一学年内累计达到四门及以上课程考核不及格的,予以留级。
Q3:学生在什么情况下可以毕业?
在籍学生,完成教学计划规定的全部课程,成绩合格,毕业实习合格,毕业考试(或论文)通过,准予毕业,发给毕业证书。
Q4: 授予学士学位的条件是什么?
坚持四项基本原则,遵纪守法,遵守社会公德,遵守校规校纪,品行端正;较好地掌握本学科的基础理论、专业知识和基本技能,在校学习期间,无记过及以上未解除处分、无考试作弊(或作弊处分符合补救条件),在符合毕业条件前提下所学考试课程平均成绩达到75分(四舍五入)及以上,累计补考三门及以下者可授予学士学位证。
七、温馨提示
校本部:可搭乘地铁1号线到徐医附院站,4号口出站后向前步行约380米抵达校区;或乘坐公交路线1路、13路、35路、37路、53路、60路等多条线路,下车后步行约百米即抵达校区。
丰县教学点:可乘坐5路、6路、12路、38路公交车在教职中心东下车从中等专业学校东门进入;或乘坐 7路、12路、501路公交车在教职中心下车从中等专业学校南门进入。
新沂教学点:可乘坐公交路线新沂3路、9路、106路公交车在(徐州生物工程学院-新沂校区)站点下车后步行,即可到达校区。
淮安教学点:可乘坐公交路线19路、100路、101路、116路至淮安市一院南门站或富豪花园站下车,至鞠通路南段,从西门进入。
宿迁教学点:可乘坐公交路线游1、游3、101路、102路、103路、105路、106路公交车,在(宿迁卫校)站点下车后步行,即可到达校区。
连云港教学点:可乘坐公交路线12路、18路、15路、6路、B12K路等多条线路,下车后步行约百米即抵达校区。


