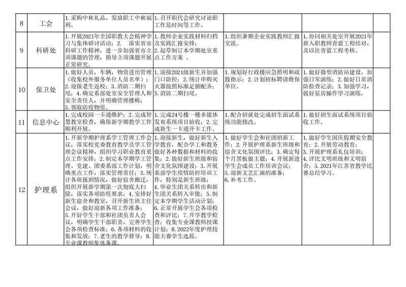
宿迁卫校9月份工作计划

来源:宿迁卫校发布时间:2021-09-09浏览次数:233


[ 打印本页 ]      [ 关闭窗口 ]
分享到:

江苏省宿迁卫生中等专业学校 版权所有© 2019 All rights reserved苏ICP备11033943号-1苏公网安备32139202000106